45. Job Search IV: Fitted Value Function Iteration#
45.1. Overview#
This lecture follows on from the job search model with separation presented in the previous lecture.
In that lecture mixed exogenous job separation events and Markov wage offer distributions.
In this lecture we allow this wage offer process to be continuous rather than discrete.
In particular,
and \(\{Z_t\}\) is IID and standard normal.
While we already considered continuous wage distributions briefly in Exercise Exercise 42.2 of the first job search lecture, the change was relatively trivial in that case.
The reason is that we were able to reduce the problem to solving for a single scalar value (the continuation value).
Here, in our Markov setting, the change is less trivial, since a continuous wage distribution leads to an uncountably infinite state space.
The infinite state space leads to additional challenges, particularly when it comes to applying value function iteration (VFI).
These challenges will lead us to modify VFI by adding an interpolation step.
The combination of VFI and this interpolation step is called fitted value function iteration (fitted VFI).
Fitted VFI is very common in practice, so we will take some time to work through the details.
In addition to what’s in Anaconda, this lecture will need the following libraries
!pip install quantecon
We will use the following imports:
import matplotlib.pyplot as plt
import jax
import jax.numpy as jnp
from jax import lax
from typing import NamedTuple
from functools import partial
import quantecon as qe
Matplotlib is building the font cache; this may take a moment.
45.2. Model#
The model is the same as in the discrete case, with the following features:
Each period, an unemployed agent receives a wage offer \(W_t\)
Wage offers follow a continuous Markov process: \(W_t = \exp(X_t)\) where \(X_{t+1} = \rho X_t + \nu Z_{t+1}\)
\(\{Z_t\}\) is IID and standard normal
Jobs terminate with probability \(\alpha\) each period (separation rate)
Unemployed workers receive compensation \(c\) per period
Workers have CRRA utility \(u(x) = \frac{x^{1-\gamma} - 1}{1-\gamma}\)
Future payoffs are discounted by factor \(\beta \in (0,1)\)
45.3. The algorithm#
45.3.1. Value function iteration#
In the discrete case, we ended up iterating on the Bellman operator
where
Here we iterate on the same law after changing the definition of the \(P\) operator to
where \(p(w, \cdot)\) is the conditional density of \(w'\) given \(w\).
We can write this more explicitly as
where \(\psi\) is the standard normal density.
To understand this expression, recall that \(W_t = \exp(X_t)\) where \(X_{t+1} = \rho X_t + \nu Z_{t+1}\).
If the current wage is \(w = \exp(x)\), then \(x = \log(w)\) and the next period’s log-wage is \(X_{t+1} = \rho \log(w) + \nu Z_{t+1}\).
Hence the next period’s wage is \(W_{t+1} = \exp(X_{t+1}) = \exp(\rho \log(w) + \nu Z_{t+1}) = w^\rho \exp(\nu Z_{t+1})\).
Here we are thinking of \(v_u\) as a function on all of \(\mathbb{R}_+\).
45.3.2. Fitting#
In theory, we should now proceed as follows:
Begin with a guess \(v\)
Applying \(T\) to obtain the update \(v' = Tv\)
Unless some stopping condition is satisfied, set \(v = v'\) and go to step 2.
However, there is a problem we must confront before we implement this procedure: The iterates of the value function can neither be calculated exactly nor stored on a computer.
To see the issue, consider (45.1).
Even if \(v\) is a known function, the only way to store its update \(v'\) is to record its value \(v'(w)\) for every \(w \in \mathbb R_+\).
Clearly, this is impossible.
45.3.3. Fitted value function iteration#
What we will do instead is use fitted value function iteration.
The procedure is as follows:
Let a current guess \(v\) be given.
Now we record the value of the function \(v'\) at only finitely many “grid” points \(w_1 < w_2 < \cdots < w_I\) and then reconstruct \(v'\) from this information when required.
More precisely, the algorithm will be
Begin with an array \(\mathbf v\) representing the values of an initial guess of the value function on some grid points \(\{w_i\}\).
Build a function \(v\) on the state space \(\mathbb R_+\) by interpolation or approximation, based on \(\mathbf v\) and \(\{ w_i\}\).
Obtain and record the samples of the updated function \(v'(w_i)\) on each grid point \(w_i\).
Unless some stopping condition is satisfied, take this as the new array and go to step 1.
How should we go about step 2?
This is a problem of function approximation, and there are many ways to approach it.
What’s important here is that the function approximation scheme must not only produce a good approximation to each \(v\), but also that it combines well with the broader iteration algorithm described above.
One good choice from both respects is continuous piecewise linear interpolation.
This method
combines well with value function iteration (see, e.g., [Gordon, 1995] or [Stachurski, 2008]) and
preserves useful shape properties such as monotonicity and concavity/convexity.
Linear interpolation will be implemented using JAX’s interpolation function jnp.interp.
The next figure illustrates piecewise linear interpolation of an arbitrary function on grid points \(0, 0.2, 0.4, 0.6, 0.8, 1\).
def f(x):
y1 = 2 * jnp.cos(6 * x) + jnp.sin(14 * x)
return y1 + 2.5
c_grid = jnp.linspace(0, 1, 6)
f_grid = jnp.linspace(0, 1, 150)
def Af(x):
return jnp.interp(x, c_grid, f(c_grid))
fig, ax = plt.subplots()
ax.plot(f_grid, f(f_grid), 'b-', label='true function')
ax.plot(f_grid, Af(f_grid), 'g-', label='linear approximation')
ax.vlines(c_grid, c_grid * 0, f(c_grid), linestyle='dashed', alpha=0.5)
ax.legend(loc="upper center")
ax.set(xlim=(0, 1), ylim=(0, 6))
plt.show()
45.4. Implementation#
The first step is to build a JAX-compatible structure for the McCall model with separation and a continuous wage offer distribution.
The key computational challenge is evaluating the conditional expectation \((Pv_u)(w) = \int v_u(w') p(w, w') dw'\) at each wage grid point.
Recall that we have:
where \(\psi\) is the standard normal density.
We approximate this integral using Monte Carlo integration with draws from the standard normal distribution:
We use the same CRRA utility function as in the discrete case:
def u(x, γ):
return (x**(1 - γ) - 1) / (1 - γ)
Here’s our model structure using a NamedTuple.
class Model(NamedTuple):
c: float # unemployment compensation
α: float # job separation rate
β: float # discount factor
ρ: float # wage persistence
ν: float # wage volatility
γ: float # utility parameter
w_grid: jnp.ndarray # grid of points for fitted VFI
z_draws: jnp.ndarray # draws from the standard normal distribution
def create_mccall_model(
c: float = 1.0,
α: float = 0.1,
β: float = 0.96,
ρ: float = 0.9,
ν: float = 0.2,
γ: float = 1.5,
grid_size: int = 100,
mc_size: int = 1000,
seed: int = 1234
):
"""Factory function to create a McCall model instance."""
key = jax.random.PRNGKey(seed)
z_draws = jax.random.normal(key, (mc_size,))
# Discretize just to get a suitable wage grid for interpolation
mc = qe.markov.tauchen(grid_size, ρ, ν)
w_grid = jnp.exp(jnp.array(mc.state_values))
return Model(c, α, β, ρ, ν, γ, w_grid, z_draws)
Here is the Bellman operator, where we use Monte Carlo integration to evaluate the expectation.
def T(model, v):
"""Update the value function."""
# Unpack model parameters
c, α, β, ρ, ν, γ, w_grid, z_draws = model
# Interpolate array represented value function
vf = lambda x: jnp.interp(x, w_grid, v)
def compute_expectation(w):
# Use Monte Carlo to evaluate integral (P v)(w)
# Compute E[v(w' | w)] where w' = w^ρ * exp(ν * z)
w_next = w**ρ * jnp.exp(ν * z_draws)
return jnp.mean(vf(w_next))
compute_exp_all = jax.vmap(compute_expectation)
Pv = compute_exp_all(w_grid)
d = 1 / (1 - β * (1 - α))
v_e = d * (u(w_grid, γ) + α * β * Pv)
continuation_values = u(c, γ) + β * Pv
return jnp.maximum(v_e, continuation_values)
Here’s the solver:
@jax.jit
def vfi(
model: Model,
tolerance: float = 1e-6, # Error tolerance
max_iter: int = 100_000, # Max iteration bound
):
v_init = jnp.zeros(model.w_grid.shape)
def cond(loop_state):
v, error, i = loop_state
return (error > tolerance) & (i <= max_iter)
def update(loop_state):
v, error, i = loop_state
v_new = T(model, v)
error = jnp.max(jnp.abs(v_new - v))
new_loop_state = v_new, error, i + 1
return new_loop_state
initial_state = (v_init, tolerance + 1, 1)
final_loop_state = lax.while_loop(cond, update, initial_state)
v_final, error, i = final_loop_state
return v_final
The next function computes the optimal policy under the assumption that \(v\) is the value function:
def get_greedy(v: jnp.ndarray, model: Model) -> jnp.ndarray:
"""Get a v-greedy policy."""
c, α, β, ρ, ν, γ, w_grid, z_draws = model
# Interpolate value function
vf = lambda x: jnp.interp(x, w_grid, v)
def compute_expectation(w):
# Use Monte Carlo to evaluate integral (P v)(w)
# Compute E[v(w' | w)] where w' = w^ρ * exp(ν * z)
w_next = w**ρ * jnp.exp(ν * z_draws)
return jnp.mean(vf(w_next))
compute_exp_all = jax.vmap(compute_expectation)
Pv = compute_exp_all(w_grid)
d = 1 / (1 - β * (1 - α))
v_e = d * (u(w_grid, γ) + α * β * Pv)
continuation_values = u(c, γ) + β * Pv
σ = v_e >= continuation_values
return σ
Here’s a function that takes an instance of Model
and returns the associated reservation wage.
@jax.jit
def get_reservation_wage(σ: jnp.ndarray, model: Model) -> float:
"""
Calculate the reservation wage from a given policy.
Parameters:
- σ: Policy array where σ[i] = True means accept wage w_grid[i]
- model: Model instance containing wage values
Returns:
- Reservation wage (lowest wage for which policy indicates acceptance)
"""
c, α, β, ρ, ν, γ, w_grid, z_draws = model
# Find the first index where policy indicates acceptance
# σ is a boolean array, argmax returns the first True value
first_accept_idx = jnp.argmax(σ)
# If no acceptance (all False), return infinity
# Otherwise return the wage at the first acceptance index
return jnp.where(jnp.any(σ), w_grid[first_accept_idx], jnp.inf)
45.5. Computing the Solution#
Let’s solve the model:
model = create_mccall_model()
c, α, β, ρ, ν, γ, w_grid, z_draws = model
v_star = vfi(model)
σ_star = get_greedy(v_star, model)
Next we compute some related quantities, including the reservation wage.
# Interpolate the value function for computing expectations
vf = lambda x: jnp.interp(x, w_grid, v_star)
def compute_expectation(w):
# Use Monte Carlo to evaluate integral (P v)(w)
# Compute E[v(w' | w)] where w' = w^ρ * exp(ν * z)
w_next = w**ρ * jnp.exp(ν * z_draws)
return jnp.mean(vf(w_next))
compute_exp_all = jax.vmap(compute_expectation)
Pv = compute_exp_all(w_grid)
d = 1 / (1 - β * (1 - α))
v_e = d * (u(w_grid, γ) + α * β * Pv)
h = u(c, γ) + β * Pv
w_bar = get_reservation_wage(σ_star, model)
Let’s plot our results.
fig, ax = plt.subplots(figsize=(9, 5.2))
ax.plot(w_grid, h, 'g-', linewidth=2,
label="continuation value function $h$")
ax.plot(w_grid, v_e, 'b-', linewidth=2,
label="employment value function $v_e$")
ax.legend(frameon=False)
ax.set_xlabel(r"$w$")
plt.show()
The reservation wage is at the intersection of the employment value function \(v_e\) and the continuation value function \(h\).
45.6. Simulation#
Let’s simulate the employment path of a single agent under the optimal policy.
We need a function to update the agent’s state by one period.
def update_agent(key, status, wage, model, w_bar):
"""
Updates an agent's employment status and current wage.
Parameters:
- key: JAX random key
- status: Current employment status (0 or 1)
- wage: Current wage if employed, current offer if unemployed
- model: Model instance
- w_bar: Reservation wage
"""
c, α, β, ρ, ν, γ, w_grid, z_draws = model
# Draw new wage offer based on current wage
key1, key2 = jax.random.split(key)
z = jax.random.normal(key1)
new_wage = wage**ρ * jnp.exp(ν * z)
# Check if separation occurs (for employed workers)
separation_occurs = jax.random.uniform(key2) < α
# Accept if current wage meets or exceeds reservation wage
accepts = wage >= w_bar
# If employed: status = 1 if no separation, 0 if separation
# If unemployed: status = 1 if accepts, 0 if rejects
next_status = jnp.where(
status,
1 - separation_occurs.astype(jnp.int32), # employed path
accepts.astype(jnp.int32) # unemployed path
)
# If employed: wage = current if no separation, new if separation
# If unemployed: wage = current if accepts, new if rejects
next_wage = jnp.where(
status,
jnp.where(separation_occurs, new_wage, wage), # employed path
jnp.where(accepts, wage, new_wage) # unemployed path
)
return next_status, next_wage
Here’s a function to simulate the employment path of a single agent.
def simulate_employment_path(
model: Model, # Model details
w_bar: float, # Reservation wage
T: int = 2_000, # Simulation length
seed: int = 42 # Set seed for simulation
):
"""
Simulate employment path for T periods starting from unemployment.
"""
key = jax.random.PRNGKey(seed)
c, α, β, ρ, ν, γ, w_grid, z_draws = model
# Initial conditions: start unemployed with initial wage draw
status = 0
key, subkey = jax.random.split(key)
wage = jnp.exp(jax.random.normal(subkey) * ν)
wage_path = []
status_path = []
for t in range(T):
wage_path.append(wage)
status_path.append(status)
key, subkey = jax.random.split(key)
status, wage = update_agent(
subkey, status, wage, model, w_bar
)
return jnp.array(wage_path), jnp.array(status_path)
Let’s create a comprehensive plot of the employment simulation:
model = create_mccall_model()
# Calculate reservation wage for plotting
v_star = vfi(model)
σ_star = get_greedy(v_star, model)
w_bar = get_reservation_wage(σ_star, model)
wage_path, employment_status = simulate_employment_path(model, w_bar)
fig, (ax1, ax2, ax3) = plt.subplots(3, 1, figsize=(8, 6))
# Plot employment status
ax1.plot(employment_status, 'b-', alpha=0.7, linewidth=1)
ax1.fill_between(
range(len(employment_status)), employment_status, alpha=0.3, color='blue'
)
ax1.set_ylabel('employment status')
ax1.set_title('Employment path (0=unemployed, 1=employed)')
ax1.set_yticks((0, 1))
ax1.set_ylim(-0.1, 1.1)
# Plot wage path with reservation wage
ax2.plot(wage_path, 'b-', alpha=0.7, linewidth=1)
ax2.axhline(y=w_bar, color='black', linestyle='--', alpha=0.8,
label=f'Reservation wage: {w_bar:.2f}')
ax2.set_xlabel('time')
ax2.set_ylabel('wage')
ax2.set_title('Wage path (actual and offers)')
ax2.legend()
# Plot cumulative fraction of time unemployed
unemployed_indicator = (employment_status == 0).astype(int)
cumulative_unemployment = (
jnp.cumsum(unemployed_indicator) /
jnp.arange(1, len(employment_status) + 1)
)
ax3.plot(cumulative_unemployment, 'r-', alpha=0.8, linewidth=2)
ax3.axhline(y=jnp.mean(unemployed_indicator), color='black',
linestyle='--', alpha=0.7,
label=f'Final rate: {jnp.mean(unemployed_indicator):.3f}')
ax3.set_xlabel('time')
ax3.set_ylabel('cumulative unemployment rate')
ax3.set_title('Cumulative fraction of time spent unemployed')
ax3.legend()
ax3.set_ylim(0, 1)
plt.tight_layout()
plt.show()
The simulation shows the agent cycling between employment and unemployment.
The agent starts unemployed and receives wage offers according to the Markov process.
When unemployed, the agent accepts offers that exceed the reservation wage.
When employed, the agent faces job separation with probability \(\alpha\) each period.
45.6.1. Cross-Sectional Analysis#
Now let’s simulate many agents simultaneously to examine the cross-sectional unemployment rate.
We first create a vectorized version of update_agent to efficiently update all agents in parallel:
# Create vectorized version of update_agent
update_agents_vmap = jax.vmap(
update_agent, in_axes=(0, 0, 0, None, None)
)
Next we define the core simulation function, which uses lax.fori_loop to efficiently iterate many agents forward in time:
@partial(jax.jit, static_argnums=(3, 4))
def _simulate_cross_section_compiled(
key: jnp.ndarray,
model: Model,
w_bar: float,
n_agents: int,
T: int
):
"""JIT-compiled core simulation loop using lax.fori_loop.
Returns only the final employment state to save memory."""
c, α, β, ρ, ν, γ, w_grid, z_draws = model
# Initialize arrays
key, subkey = jax.random.split(key)
wages = jnp.exp(jax.random.normal(subkey, (n_agents,)) * ν)
status = jnp.zeros(n_agents, dtype=jnp.int32)
def update(t, loop_state):
key, status, wages = loop_state
# Shift loop state forwards
key, subkey = jax.random.split(key)
agent_keys = jax.random.split(subkey, n_agents)
status, wages = update_agents_vmap(
agent_keys, status, wages, model, w_bar
)
return key, status, wages
# Run simulation using fori_loop
initial_loop_state = (key, status, wages)
final_loop_state = lax.fori_loop(0, T, update, initial_loop_state)
# Return only final employment state
_, final_is_employed, _ = final_loop_state
return final_is_employed
def simulate_cross_section(
model: Model,
n_agents: int = 100_000,
T: int = 200,
seed: int = 42
) -> float:
"""
Simulate employment paths for many agents and return final unemployment rate.
Parameters:
- model: Model instance with parameters
- n_agents: Number of agents to simulate
- T: Number of periods to simulate
- seed: Random seed for reproducibility
Returns:
- unemployment_rate: Fraction of agents unemployed at time T
"""
key = jax.random.PRNGKey(seed)
# Solve for optimal reservation wage
v_star = vfi(model)
σ_star = get_greedy(v_star, model)
w_bar = get_reservation_wage(σ_star, model)
# Run JIT-compiled simulation
final_status = _simulate_cross_section_compiled(
key, model, w_bar, n_agents, T
)
# Calculate unemployment rate at final period
unemployment_rate = 1 - jnp.mean(final_status)
return unemployment_rate
This function generates a histogram showing the distribution of employment status across many agents:
def plot_cross_sectional_unemployment(model: Model, t_snapshot: int = 200,
n_agents: int = 20_000):
"""
Generate histogram of cross-sectional unemployment at a specific time.
Parameters:
- model: Model instance with parameters
- t_snapshot: Time period at which to take the cross-sectional snapshot
- n_agents: Number of agents to simulate
"""
# Get final employment state directly
key = jax.random.PRNGKey(42)
v_star = vfi(model)
σ_star = get_greedy(v_star, model)
w_bar = get_reservation_wage(σ_star, model)
final_status = _simulate_cross_section_compiled(
key, model, w_bar, n_agents, t_snapshot
)
# Calculate unemployment rate
unemployment_rate = 1 - jnp.mean(final_status)
fig, ax = plt.subplots(figsize=(8, 5))
# Plot histogram as density (bars sum to 1)
weights = jnp.ones_like(final_status) / len(final_status)
ax.hist(final_status, bins=[-0.5, 0.5, 1.5],
alpha=0.7, color='blue', edgecolor='black',
density=True, weights=weights)
ax.set_xlabel('employment status (0=unemployed, 1=employed)')
ax.set_ylabel('density')
ax.set_title(f'Cross-sectional distribution at t={t_snapshot}, ' +
f'unemployment rate = {unemployment_rate:.3f}')
ax.set_xticks([0, 1])
plt.tight_layout()
plt.show()
Now let’s compare the time-average unemployment rate (from a single agent’s long simulation) with the cross-sectional unemployment rate (from many agents at a single point in time).
model = create_mccall_model()
cross_sectional_unemp = simulate_cross_section(
model, n_agents=20_000, T=200
)
time_avg_unemp = jnp.mean(unemployed_indicator)
print(f"Time-average unemployment rate (single agent): "
f"{time_avg_unemp:.4f}")
print(f"Cross-sectional unemployment rate (at t=200): "
f"{cross_sectional_unemp:.4f}")
print(f"Difference: {abs(time_avg_unemp - cross_sectional_unemp):.4f}")
Time-average unemployment rate (single agent): 0.2335
Cross-sectional unemployment rate (at t=200): 0.2929
Difference: 0.0594
Now let’s visualize the cross-sectional distribution:
plot_cross_sectional_unemployment(model)
45.7. Exercises#
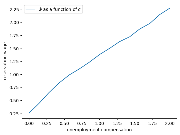
Exercise 45.1
Use the code above to explore what happens to the reservation wage when \(c\) changes.
Solution
Here is one solution
def compute_res_wage_given_c(c):
model = create_mccall_model(c=c)
v_star = vfi(model)
σ_star = get_greedy(v_star, model)
w_bar = get_reservation_wage(σ_star, model)
return w_bar
c_vals = jnp.linspace(0.0, 2.0, 15)
w_bar_vals = jax.vmap(compute_res_wage_given_c)(c_vals)
fig, ax = plt.subplots()
ax.set(xlabel='unemployment compensation', ylabel='reservation wage')
ax.plot(c_vals, w_bar_vals, label=r'$\bar w$ as a function of $c$')
ax.legend()
plt.show()
As unemployment compensation increases, the reservation wage also increases.
This makes economic sense: when the value of being unemployed rises (through higher \(c\)), workers become more selective about which job offers to accept.
Exercise 45.2
Create a plot that shows how the reservation wage changes with the risk aversion parameter \(\gamma\).
Use γ_vals = jnp.linspace(1.2, 2.5, 15) and keep all other parameters at their default values.
How do you expect the reservation wage to vary with \(\gamma\)? Why?
Solution
We compute the reservation wage for different values of the risk aversion parameter:
γ_vals = jnp.linspace(1.2, 2.5, 15)
w_bar_vec = jnp.empty_like(γ_vals)
for i, γ in enumerate(γ_vals):
model = create_mccall_model(γ=γ)
v_star = vfi(model)
σ_star = get_greedy(v_star, model)
w_bar = get_reservation_wage(σ_star, model)
w_bar_vec = w_bar_vec.at[i].set(w_bar)
fig, ax = plt.subplots(figsize=(9, 5.2))
ax.plot(γ_vals, w_bar_vec, linewidth=2, alpha=0.6,
label='reservation wage')
ax.legend(frameon=False)
ax.set_xlabel(r'$\gamma$')
ax.set_ylabel(r'$\bar{w}$')
ax.set_title('Reservation wage as a function of risk aversion')
plt.show()
As risk aversion (\(\gamma\)) increases, the reservation wage decreases.
This occurs because more risk-averse workers place higher value on the security of employment relative to the uncertainty of continued search.
With higher \(\gamma\), the utility cost of unemployment (foregone consumption) becomes more severe, making workers more willing to accept lower wages rather than continue searching.